This website requires JavaScript.
Explore
Help
Register
Sign In
Leahnaya
/
DeathGarden_API_Rebirth
Watch
0
Star
0
Fork
0
You've already forked DeathGarden_API_Rebirth
mirror of
https://github.com/wolfswolke/DeathGarden_API_Rebirth.git
synced
2026-03-21 17:54:09 -05:00
Code
Issues
Actions
Packages
Projects
Releases
Wiki
Activity
master
DeathGarden_API_Rebirth
/
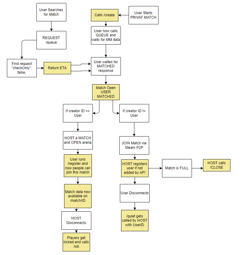
Doc
/
MatchMaking.png
ZKWolf
2f7929862d
Favicon data
2024-07-29 00:57:49 +02:00
38 KiB
820x848px
Raw
Permalink
History